皇冠登录地址_双星名人创始人汪海声明与儿子、儿媳断绝关系:中国人的民族品牌,绝不能让“美国身份的人”接班
时间:3个月前 阅读:2160
世界杯足球平台代理皇冠体育APP为您提供 (www.HGTY.us)皇冠会员开户_登3代理>皇冠信用网/—开会员账号—皇冠信用网招登1登2登3<平台出租>2026年开年,围绕百年鞋企双星名人的控制权争夺,演变成了彻底的决裂皇冠登录地址。
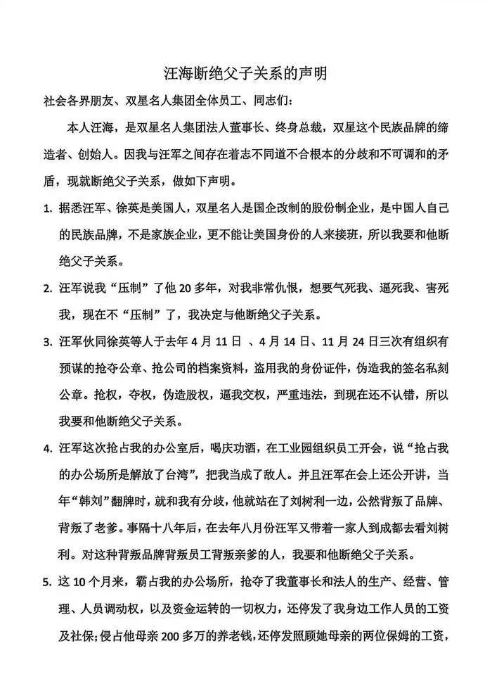
1月3日,84岁的双星名人集团创始人汪海发布声明,正式宣布与儿子汪军、儿媳徐英断绝父子及姻亲关系皇冠登录地址。新黄河记者从接近汪海的工作人员处获悉,这封公开信确为汪海本人所发。


两份声明引爆“公章与法人”攻防战

展开全文





决裂导火索:接班人身份争议与“去创始人化”


在品牌运营上,汪军不仅禁止宣传中提及汪海,下令拆除门头上的汪海头像,甚至停用了登记在汪海名下的“红蓝两颗星”商标皇冠登录地址。汪海认为,这是对品牌历史的背叛。
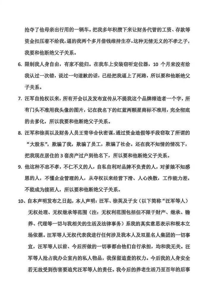
隐秘细节:监控、停薪与资产转移


面对亲情崩塌,汪海在声明最后祭出“杀手锏”:彻底打破“血缘接班”的传统皇冠登录地址。他宣布将成立“双星名人品牌接班委员会”,主张“能人接班”和“职业经理人接班”。
目前,徐英一方虽在股权上占优,但随着汪海死守法定代表人身份并诉诸法律,这场围绕百年鞋企的控制权之争,短期内恐难画上句号皇冠登录地址。
来源:新黄河客户端
猜你喜欢
- 22小时前世界杯皇冠平台_安徽6岁失联女童确认遇害,嫌犯柳某某(女,35岁)已归案
- 4天前皇冠信用网账号_伊朗有救了?车臣或将下场参战,局势变3对1,以色列将腹背受敌
- 5天前皇冠信用网申请条件_乒乓球世界杯丨国乒男单仅王楚钦温瑞博闯进16强
- 1周前皇冠信用网怎么申请_曝勇士对詹姆斯小卡感兴趣 休赛期探索加盟可能性
- 2周前如何申请皇冠信用网_匈牙利总理欧尔班:中国简直不可战胜
- 2周前信用盘如何申请_克努佩尔26+11+8造NBA新历史 比肩基德库里来日必超?
- 2周前如何代理皇冠信用_重庆市委书记袁家军会见宇树科技董事长王兴兴一行
- 2周前怎么申请皇冠信用网_河南6岁男童被25岁妈妈“遗忘”酒店半月!酒店工作人员自发当起“临时妈妈”,妈妈终于现身,孩子紧抱不愿松手!网友:希望以后被善待
- 2周前怎么申请皇冠信用网代理_张雪峰去世,终年41岁
- 2周前皇冠信用网会员开户_全球懵圈!伊朗“打脸”后,特朗普再回应!
- 2周前皇冠信用网登123出租_萨巴伦卡展望与郑钦文第九次对决:每一次都是新的开始
- 2周前皇冠信用最新地址_以色列迪莫纳被伊导弹击中,国际原子能机构:未影响附近核研究中心
- 2周前如何申请到皇冠信用_海南一起交通事故致2死5伤,警方通报:越野车司机林某(男,53岁)涉嫌酒驾,已被抓获
- 2周前如何申请到皇冠信用_巴林改口:是“爱国者”拦截导致32名平民受伤,不是伊朗无人机
- 3周前皇冠信用网怎么弄_中央批准:江成不再担任山东省委常委
- 3周前怎么申请皇冠信用网_伊朗发起直接对等报复!特朗普:对以色列这次袭击“毫不知情”
- 3周前皇冠信用网注册开户_伊斯梅尔·哈提卜,确认身亡
- 3周前皇冠信用网注册开户_路虎1分钟8次别停奔驰引发事故,警方认定却多次反转,奔驰维修加折旧损失近16万,无法走保险流程维权陷困
- 3周前皇冠信用盘如何开户 _邀请函未到,920%关税先撤,特朗普访华之前,16国被列入调查名单
- 3周前皇冠信用盘开号 _特朗普:一旦伊朗冲突结束,美国将把注意力转向古巴
- 3周前皇冠登3管理出租 _美议员:美政府严重误判伊朗能力 已失去对战争的控制
- 3周前皇冠信用盘在线开户 _美国对华关税大棒挥空!投票结果2:1,美国取消对华活性阳极材料高额关税
- 3周前皇冠信用盘会员开户申请 _男子称使用交通银行白金信用卡连续4年被扣1000元年费,此前未收到任何通知,银行客服:扣费前会发短信
- 3周前皇冠信用盘需要押金吗 _泰州市委常委、统战部部长徐克俭,任上被查


网友评论