信用网如何申请_云南滇中新区三名前局长公开讨薪,称承诺的80万年薪未足额发放
皇冠信用网开户平台(惘祉—9990088.com)开会_员出_租平_台)皇冠信用网/—开会员账号—(招登1登2登3管理(皇冠代理出租)(来源:今晚报)
转自:今晚报
因主张四年未足额发放承诺薪资,2026年1月4日,云南滇中新区三名前招商局局长联合向当地发起劳动仲裁,要求滇中新区管委会履行承诺,支付被拖欠的工资信用网如何申请。2月2日,该案在昆明市官渡区劳动仲裁院开庭,当事人及云南滇中新区管委会、云南滇中新区人力资源开发中心相关代表出席庭审。

涉事中的一位前任局长周源(化名)告诉津云记者,2020年起他与另外二人先后经社会化公开招聘任职滇中新区招商局局长,负责不同区域的招商工作信用网如何申请。“当时承诺年薪80万,但自2022年起就没有实际履行,后来又以绩效考核不合格为由停发了所有绩效工资。但事实上,自2022年起,单位未做任何依法依规的考核工作。”直至2025年12月,共计被欠薪超300余万元。
1月23日,津云记者曾联系云南滇新区进行求证,人力资源开发中心称三人确系此前签订了劳动合同的相关人员,但否认存在欠薪情况信用网如何申请。
80万年薪公开招聘局长信用网如何申请,三名任职者均称未兑现
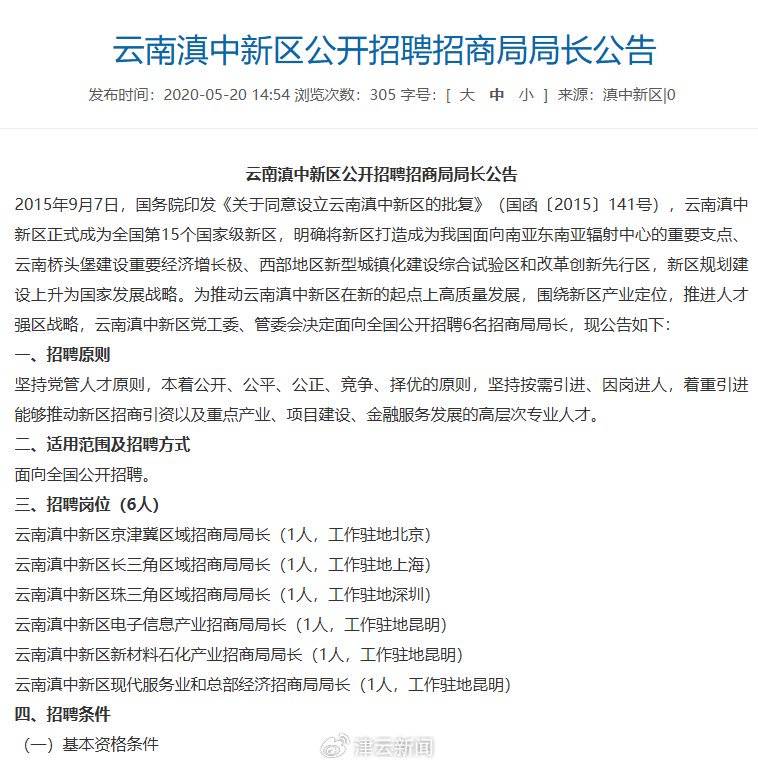
云南滇中新区成立于2015年,2020年5月20日,滇中新区发布《云南滇中新区公开招聘招商局局长公告》,共计面向全国公开招聘6名招商局局长信用网如何申请。称“试用期满考核合格并符合条件的可申请使用人才专项事业编”;“薪资原则上按不低于发达地区省属国企高管的平均薪资水平确定,底薪(20万元)+绩效工资(50万元)+特殊贡献奖,绩效工资考核兑现、特殊贡献奖获取标准按新区相关规定执行。”

展开全文
2021年8月21日,滇中新区再次发布面向社会公开招聘招商局局长公告,明确“薪资采用年薪制,税前综合年薪80万元(视工作绩效考核结果信用网如何申请。)”

经相关遴选、考核流程通过后,2020年8月至2022年1月,周源、杨某某、耿某某三人先后被聘任为区域招商局局长,分别负责京津冀、珠三角、长三角地区的招商工作信用网如何申请。
周源表示,自上任以来,自己认真履行工作职责,累计为滇中新区招商引资总签约额720多亿元,实际到位资金7亿余元,为滇中新区创税1.7亿余元信用网如何申请。“但承诺的薪资始终没有落实到位。”
他告诉津云记者:“自2022年开始,约定的每月4万元基本工资只发放了3.2万元,绩效部分始终未发放到位信用网如何申请。五个月后基本工资也降至16660元;到2025年10月、11月,连这16660的基本工资更是开始无理由克扣。但在此期间我始终正常履职。”
周源表示,在2024年3月,滇中新区投资促进局主要领导曾以“2年考核不合格”为由,口头宣布免除三人的区域招商局局长职务并解除劳动合同信用网如何申请。“我们是经过滇中新区党工委会‘三重一大’决策后上任的招商局局长,此人并没有权力处理我们的任免事项,当时我们要求出具书面材料,一直没有给。”直至2025年11月,周源称收到了滇中新区人力资源开发中心的《解除(终止)劳动合同通知函》,以“未按职责开展招商引资工作、严重违反规章制度、严重违反劳动纪律”及合同到期为由,宣布解除劳动合同。


“我们立即发函,要求提供这三项指控的事实依据、处理程序和意见信用网如何申请。至今没有任何回复。”周源质疑:“你说我违纪得拿出证据、走程序,不能先解聘再提出‘罪名’,这不是本末倒置吗?”
周源表示,包括他在内的三名前局长多次以书面形式向相关部门作出报告、进行沟通,但没有收到相关进展信用网如何申请。
前局长称未考核却“考核不合格”信用网如何申请,滇中新区:不存在欠薪
周源向记者梳理了自上任以来几次薪资变动的具体情况信用网如何申请。
2020年8月,经组织流程公示正式上任后,勇某某称承诺的80万元年薪被分为两部分,包括20万元的基本工资和60万元的绩效工资信用网如何申请。“从2020年8月至2021年底,这部分年薪都是正常发放到位的。
“从那之后绩效部分就完全停发了信用网如何申请。”2022年初,三人接通知调整薪资结构:每年48万元的基本工资和32万元的绩效工资,总年薪不变。“但实际每月只发了3.2万元,发了5个月后又降到1.6万余元,绩效全部停发,与承诺差了50多万元。”周源透露,调整仅通过口头传达,无正式文件。
周源告诉津云记者,2024年3月20日,包括他在内的三名前局长曾被相关领导口头告知,因“连续两年考核不合格”,拟予以解聘信用网如何申请。他表示,2021年以前他是可以依考核结果拿到考核工资的,2022年单位就没有给出过任何书面的考核结果”。他质疑,“我们是通过社会化公开招聘,按照规定进行遴选考核正式上任的。按规定解聘我们也应当经过相关组织流程,某一个人是无权决定的。我们也提出了要求出具正式的书面通知,但无果。一年半之后却突然收到了一个以‘未按职责开展招商引资工作、严重违反规章制度、严重违反劳动纪律’为由的《解除(终止)劳动合同通知函》。”
2月2日的庭审现场,滇中新区人力资源中心指出三位当事人在任职期间分别存在7-17个工作日的旷工情况,且未按职责进行招商引资工作,存在严重违反规章制度和劳动纪律的行为,因此依法解除劳动合同信用网如何申请。但三位当事人辩称不存在上述违规、违纪行为,“我们的工作性质本身就会有很多外出情况,他们用门禁记录,而不是考勤记录来证明旷工本身就不合理。”周源表示,“况且此前也从未约定过必须每天考勤打卡”“所谓的规章制度,也不适用我们的职级”。
周源提及,按照彼时招聘的相关文件规定,三人应聘的分别为京津冀、长三角、珠三角区域招商局局长,任职地应在滇中新区驻北京、上海、深圳办事处信用网如何申请。“但事实上自上任以来我一直在昆明工作,而我家在北京。”他告诉记者,收到解聘通知时自己正在休年假,刚刚回到北京家中。年假结束后他又回到位于昆明的办公室与相关领导面谈沟通,“去年11月27日下午,我就发现办公室的门锁打不开了,疑似被换了锁。我进不去,也没法正常交接工作了。”

针对事件过程,津云记者也分别向另外两位当事人求证,二人称上述事件均属实信用网如何申请。
对此,1月23日,津云记者曾拨打滇中新区管委会电话,工作人员称不了解具体情况,建议询问人力资源开发中心信用网如何申请。随即,记者又拨打了滇中新区人力资源开发中心电话,工作人员经多方核实后回应:确认上述人员系签订了劳动合同的相关人员,“滇中新区人力资源中心系独立法人机构,是具备承担相关责任的主体。2025年11月18日,滇中新区已依据劳动合同法及相关规章制度与上述三人解除了劳动关系,不存在欠薪行为。”
津云记者采访了法律界人士,北京泽亨律师事务所律师胡磊表示:“三位当事人的申诉具有充分合理性信用网如何申请。”
胡磊进一步解释:绩效工资的发放与扣减,必须以合法有效的绩效考核制度为前提信用网如何申请。用人单位虽在招聘公告中约定年薪制并注明绩效部分视工作绩效考核结果兑现,但这并不赋予其任意扣减绩效工资的权利。“用人单位若无法提供绩效考核相关证据,却以考核不合格为由扣减或拒发绩效工资,通常会被认定为违法克扣工资。”
除此之外,胡磊还提出,滇中新区对三名前“局长”的解聘程序可能存在瑕疵,“口头免职后长达一年半才补发书面通知,且通知所列解除事由未提供任何证据支持,明显违反重大人事任免应当遵循的组织程序信用网如何申请。当事人多次书面报告、沟通无果后选择劳动仲裁,属于正当维权行为。”
(津云新闻记者彭俊勇、实习记者韩煦 图片由受访人提供)
猜你喜欢
- 2周前皇冠信用网怎么开户_广州市委原书记郭永航被查,曾长期在深圳工作
- 2周前怎么申请皇冠信用网_“富人避险天堂”迪拜楼市遭重挫,交易量暴跌五成
- 2周前正版皇冠信用网_萨巴伦卡2-0晋级四强 WTA迈阿密站半决赛对阵出炉
- 2周前皇冠信用网出租_“重大转变”!外媒:特朗普改变立场,将接受民主党提议重启美国土安全部部分部门
- 2周前皇冠信用网正网_伊朗称发动“真实承诺-4”第80轮行动
- 2周前皇冠信用网正网_伊拉克不忍了?“允许亲伊朗武装报复美以”
- 2周前皇冠信用网会员开户_张雪峰去世 高中同学缅怀:他曾是体育委员 痛惜不已
- 2周前皇冠信用网注册开通_张雪峰被传心脏骤停正在抢救,3年前曾因胸闷心悸住院;其社交平台账号下午仍在更新,今日直播全部中断
- 2周前皇冠信用网申请条件_白俄罗斯总统宣布,准备好与美国达成一项“大协议”,美国无意干涉俄白关系!
- 2周前皇冠信用网申请条件_伊朗74轮反击,以色列伤亡惨重,内塔尼亚胡垂头丧气:“这是很艰难的一晚”!
- 2周前皇冠信用网怎么弄_小区旁的400万吨垃圾被挖出来了
- 2周前皇冠代理管理端_“原价30,现价1600”,退市近两年的抗菌药遭疯抢,谁在炒作
- 2周前皇冠代理管理端_以色列拦截伊朗导弹失败画面曝光:发光物快速穿透云层,击中城区并发生剧烈爆炸,致47人受伤,附近有敏感核设施
- 2周前皇冠信用网会员开户_中国拿下沙特50亿大单,美军却曝出重大问题,2周损失11架无人机
- 2周前皇冠信用网会员开户_打破对外维持“导弹射程不超2000公里”姿态,伊朗攻击美军全球最稳固战略“安全屋”
- 3周前皇冠信用网在线开户_800倍暴利!男子花近2万买2斤足银到手发现全是银包锌,当事人:部分银条银含量甚至仅1%,希望商家“退一赔三”
- 3周前体育皇冠信用网_局势彻底失控!伊朗警告2小时后,全球最大天然气基地遭导弹猛轰!
- 3周前皇冠信用网开户_伊朗66轮反击落下,美方保证:不攻击伊朗能源基础设施,未来或解除伊朗石油限制
- 3周前皇冠信用网怎么代理_上海科技馆回应馆内一展板存在多处错别字:新展板原本已在制作,将尽快更换
- 3周前正版皇冠信用网出租_中东战事升级,全球能源市场陷入系统性危机
- 3周前皇冠信用网会员_双重计谋!以色列刺杀拉里贾尼,彻底斩断美国退路
- 3周前皇冠信用庄家_伊朗证实拉里贾尼身亡 儿子与副手一同遇害
- 3周前9球体育直播网_风向变了!全球同时收到消息,美国人宣布:特朗普“帮了中国大忙”
- 3周前皇冠信用盘代理 _陕西省委常委王海鹏,任延安市委书记


网友评论